最新消息
系所資訊
招生專區
入學管道
升學就業
系所介紹
課程綱要
系所主任
系所成員
張嘉玲 副教授兼系主任
賀俊智 教授
張如慧 教授
劉淳泓 副教授
許喬斐 副教授
林智祥 助理教授
陳俊瑋 助理教授
鄭元棓 助理教授
林語瑄 助理教授
游紀紋 行政助理
系所榮譽
系所活動
專題講座
碩班專區
日間碩士班
在職碩士班
碩班先修生
表單下載區
學生作品
畢業展覽
專題成果
金樹莓頒獎典禮
設計元力
遊戲與數位生成
角色設計與動畫
音像設計
文創與包裝設計
相關連結
新聞報導
數媒系粉專
數媒系學會粉專
數媒系畢業展粉專
師範學院粉絲頁
Youtube
臺東土黏黏
表單下載
Search
Search for:
Search
國立臺東大學 數位媒體與文教產業學系
Department of Digital Media and Education Industry, National Taitung University
Skip to content
最新消息
系所資訊
招生專區
入學管道
升學就業
系所介紹
課程綱要
系所主任
系所成員
張嘉玲 副教授兼系主任
賀俊智 教授
張如慧 教授
劉淳泓 副教授
許喬斐 副教授
林智祥 助理教授
陳俊瑋 助理教授
鄭元棓 助理教授
林語瑄 助理教授
游紀紋 行政助理
系所榮譽
系所活動
專題講座
碩班專區
日間碩士班
在職碩士班
碩班先修生
表單下載區
學生作品
畢業展覽
專題成果
金樹莓頒獎典禮
設計元力
遊戲與數位生成
角色設計與動畫
音像設計
文創與包裝設計
相關連結
新聞報導
數媒系粉專
數媒系學會粉專
數媒系畢業展粉專
師範學院粉絲頁
Youtube
臺東土黏黏
表單下載
Search
Search for:
Search
Home
招生資訊
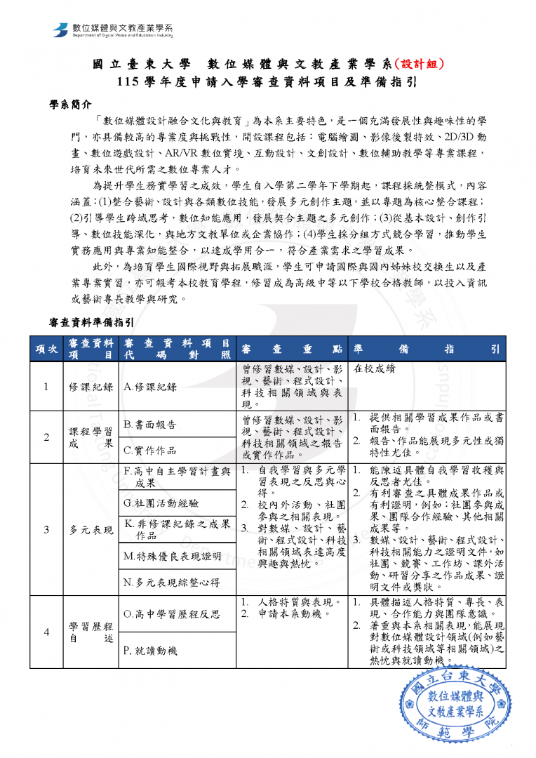
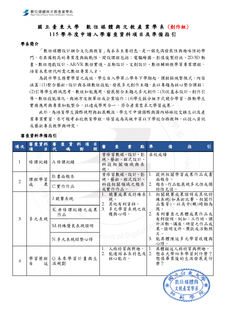
115學年度個人申請審查資料項目及準備指引
115學年度個人申請審查資料項目及準備指引
eidm
13 4 月, 2026
13 4 月, 2026
招生資訊
設計組
創作組
Previous Post
【金榜題名】狂賀115級林鈺娟同學考取碩士班
Next Post
第十二屆-熱感應